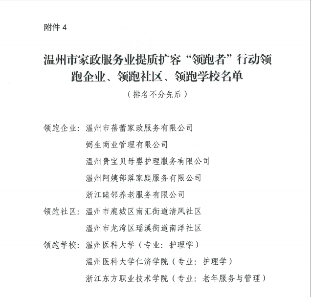
为贯彻落实《国务院办公厅关于促进家政服务业提质扩容的意见》及《关于做好家政服务业提质扩容“领跑者”行动重点推进城市(区)有关工作的通知》要求,2020年3月27日,温州市发展和改革委员会、温州市人力资源和社会保障局、温州市商务局公布了温州市家政服务业提质扩容“领跑者”行动领跑学校名单,全市共3所高校成为“领跑者”,我校作为温州市唯一一所高职院校成功入选。
党的十八大以来,党中央、国务院高度重视家政服务业发展。习近平总书记三次在重大场合提到家政服务,把家政服务作为影响经济社会发展的主要短板纳入高质量发展的整体谋划之中。我院紧跟中央步伐,以人文学院民政康养专业群为依托,扎实有序推进学科专业建设,协调整合相关社会资源,积极筹建温州家政学院。目前我院已完成温州家政学院的前期基础调研等相关工作,正在协同市发改委、市现代集团等部门和单位推进温州家政学院设立进程。我院将继续贯彻落实浙江省、温州市发展家政相关文件精神,在整合优化家政资源,完善提升家政产业链,推进家政产业发展。
家政服务业提质扩容“领跑者”行动试点工作由国家发改委、国家商务部牵头部署,国家教育部、人力资源社会保障部和全国妇联共同开展。旨在不断提高服务质量,有效解决家政服务业专业化、规模化、信息化、规范化等问题,同时,通过以点带面、上下联动,持续推进“放管服”改革,繁荣家政服务市场,推动家政服务业提质扩容。
